- Presentación en Power Point de los elementos esenciales en un sistema de computo. Descargar.
- Presentación de Redes de computo. Descargar.
- Segregación de Funciones a través de un video
- Práctica con Team Viewer (El estudiante le enviará su numero de asignación por correo electrónico a un compañero de la sala de computo y este revisará la carpeta mis documentos y las páginas que este ha visitado en historial).
- Capitulo 1 Libro Guía.
Elementos del segundo parcial
- Modelo ITIL (AUDITORIA) ITIL EN POWER POINT
- Elaborar un contrato de auditoria de sistemas con el ejemplo que se va a hacer una auditoria de sistemas a la empresa donde usted labora. contratoauditoriasistemas.docx
- Modelo COBIT
- Normatividad (NIAS)
- Creación de Word de procesos y procedimientos. EJEMPLO DE PRESENTACION DE PROCESOS

- A cada estudiante se el asigna un proceso para que lo genere para la próxima clase.
Planeacion de la AS (Capítulo 2 libro guía)
Ejercicio 1. Test Básico en Auditoria de sistemas
Ejercicio 2 (cada pregunta tiene 20 segundos para ser contestada)
Taller practico en Auditoria de Sistemas, en parejas los estudiantes deben ingresar a internet y buscar las respuestas de las 15 preguntas y debe enviar el archivo a hectorcastillo@unilibrepereira.edu.co
TALLER DE AUDITORIA DE SISTEMAS
Evaluación
- Capitulo 3 y 4 del libro guía 10 preguntas
- Ejercicio en Excel (Macros y Auditoria de Sistemas)
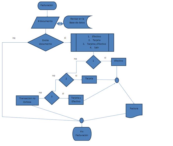
- Elaboración de un flujograma de Contabilidad.
Taller Prestamos Trabajadores
Leer el capitulo 3 del libro guía (quiz) y terminar las políticas de ingreso de información en la base de datos de Taller Prestamos Trabajadores.
listado1 y listado2 Descargar estos dos archivos para trabajar formulas de búsquedas.
contabilidad cambiar la extensión por accdb
auditoria a: taller-prestamos-trabajadores
Ingresar a la pagina web http://www.educaplay.com y digitar Auditoria y encontrar las soluciones de:
a. Auditoria de Sistemas (Asociación y Crucigrama)
b. Auditoria Informática
c. Auditoria Financiera
Evaluación Final Grupo Contaduría Publica Nocturna
Temas:
a. Capítulo 7 del libro Guía de Auditoría de Sistemas
b. Punto 13 de esta página
c. http://www.delitosinformaticos.info/delitos_informaticos/tipos_delitos.html
MATERIAL PARA EVALUACIÓN FINAL